Categories
Categories
|
|
Categories
Categories
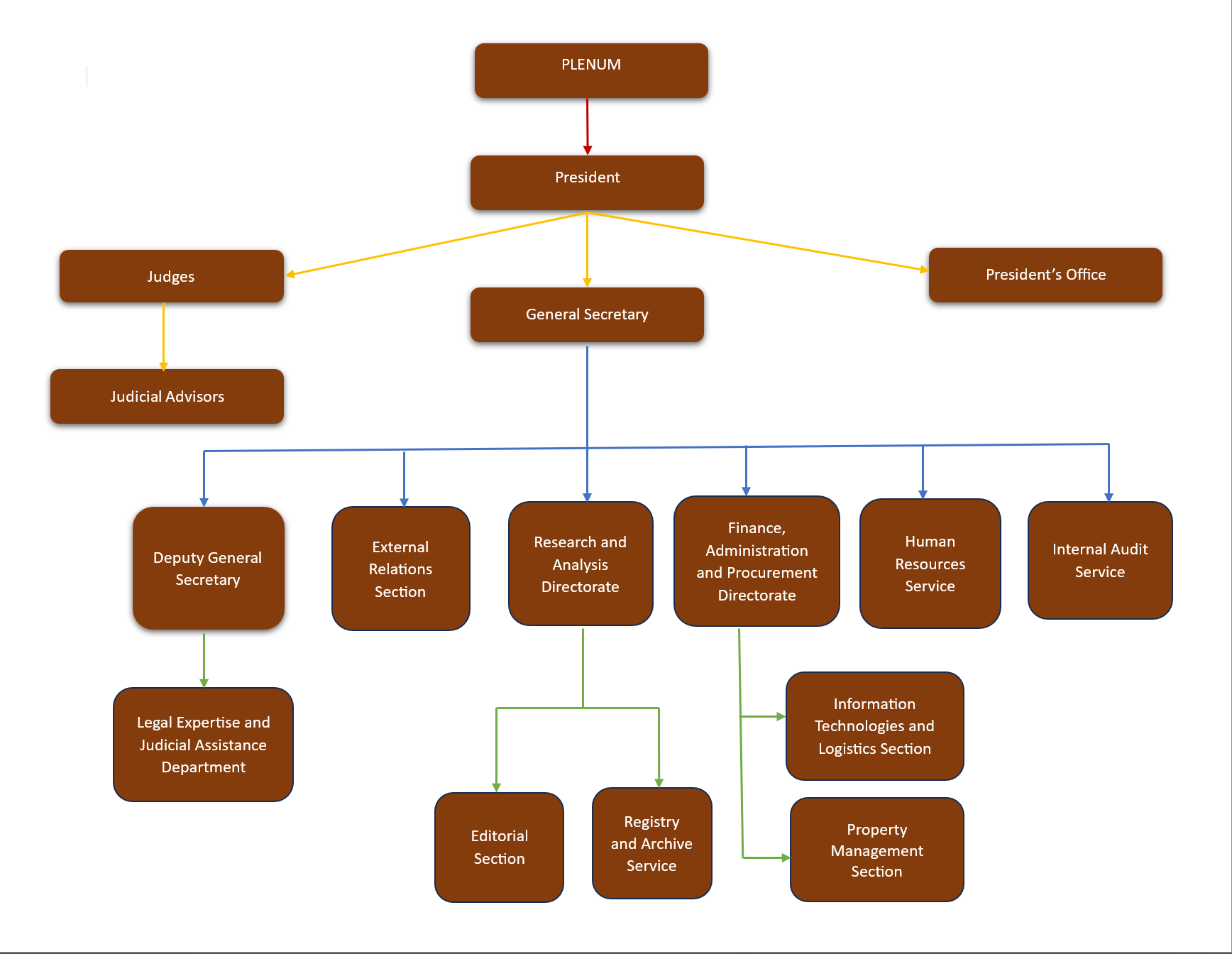
Home | Composition and organization | Organizational Structure
Organizational Structure |








